E-Mail用户名:
密码:
安全登录
忘记密码
首页
关于我们
企业概况
企业文化
产品简介
业务领域
集装箱涂料
海洋和船舶涂料
工业防腐涂料
新闻与媒体
加入我们
可持续发展
首页
>
新闻与媒体
新闻与媒体
新闻与媒体
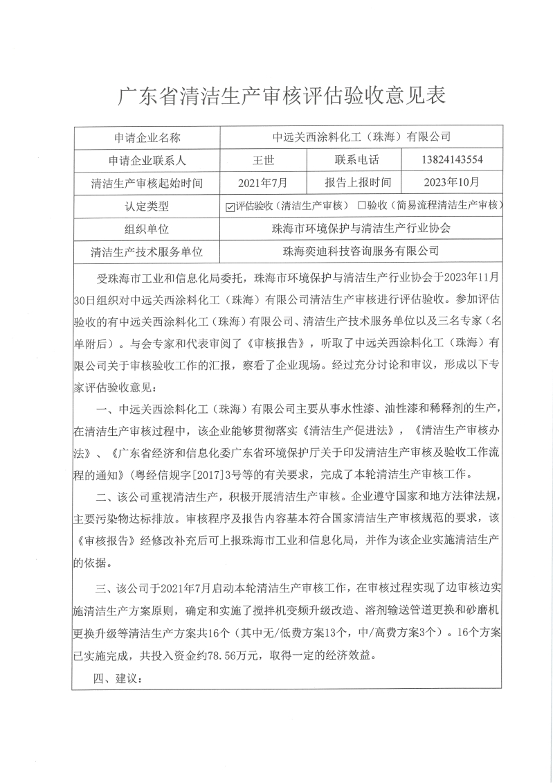
中远关西涂料化工(珠海)有限公司2023年清洁生产公示
发布日期:2025-12-23
访问次数:
字号:[
大
中
小
]
根据珠海市工业和信息化局委托,珠海市环境保护与清洁生产行业协会于2023年11月 30日组织对中远关西涂料化工(珠海)有限公司清洁生产审核已完成评估验收,现进行公示。
打印本页
关闭窗口